消费者防伪码查询
XML 地图
bbv体育登录网址2020年度企业质量信用报告
发布时间:2021-5-10

 

 

 

 

企业质量信用报告

2020年度)

 

bbv体育登录网址

 

2021510日发布


 

目录

 

第一部分  前言

1.报告编制规范..................................................1

2.企业简介......................................................2

第二部分  报告正文

1.企业质量理念..................................................3

2.企业内部质量管理

2.1.质量管理机构................................................4

2.2.质量管理体系................................................4

2.3.质量管理方法................................................6

3.企业质量诚信

3.1.质量诚信管理................................................8

3.2.质量文化建设................................................8

4.企业质量基础

4.1.企业生产行政许可........................................... 9

4.2.企业技术水平...............................................10

4.3.企业计量水平...............................................12

4.4.企业产品认证...............................................12

4.5.产品质量安全...............................................14

5.产品质量责任

5.1.产品质量承诺...............................................14

5.2.产品召回情况...............................................15

5.3.产品三包责任...........................................15

5.4.质量奖励...................................................15

6.质量风险管理

6.1.质量风险监测...............................................17

6.2.应急管理...................................................18

6.3.质量投诉处理...............................................18

7.企业社会责任.................................................19

第三部分  结语.................................................24

 

 


 第一部分  前言

 

1、报告编制规范

《bbv体育登录网址2020年度企业质量信用报告》披露了bbv体育登录网址(以下简称公司)在质量管理、产品质量责任、质量诚信等方面的理念、制度、措施及取得的成效。有关本报告内容说明如下:

(一)报告范围:

报告组织范围:bbv体育登录网址

报告时间范围:20201月至202012

报告发布周期:本报告为年度报告

(二)报告内容客观性说明

本报告依托bbv体育登录网址公司生产经营实际情况编制,报告中所载资料不存在任何虚假记载、误导性陈述,并对其内容的真实性、准确性承担责任。

(三)报告数据说明

本报告所涉及的数据内容均来自公司的真实情况或相关数据。

(四)报告获取方式

本报告以PDF电子文档形式在本公司网站(www.suztjk.com)向社会公布,欢迎下载阅读并提出宝贵意见。

 

2、企业简介

bbv体育登录网址创建于1992年,凭借先进的技术、卓越的品质、完善的服务,公司已跻身于全球一流润滑解决方案提供商行业列。30年来,bbv体育登录网址公司伴随着改革开放进程不断发展壮大。公司以特种润滑油和特种润滑脂产品为基础,逐步形成二十大系列产品,广泛应用于钢铁、采矿、电力、汽车等行业领域,40多个产品实现了进口产品本土化替代。公司现已成为宝武集团、鞍钢集团、大唐集团、冀东水泥等几十家大型企业集团的润滑油脂供应商,同时也成为多家国际知名企业ODM合作伙伴。

“创造润滑精品,让世界减少摩擦”是bbv体育登录网址人的使命。公司坚持高、精、尖、特产品的研发模式,并与众多国内外知名企业和科研院所建立长期稳定的合作关系,逐步实现品牌、市场、团队、技术及管理与国际标准化接轨。公司现为国家级高新技术企业,拥有“全国模范院士专家工作站”、“省级企业技术中心”、“中国驰名商标”等荣誉。

bbv体育登录网址公司秉承科技为先导的理念,打造核心竞争力,坚持技术创新,重视人才培养和人才引进,形成了具有较强开发能力、高素质的研发团队。公司技术中心现有从事产品研发工作的高级工程师、工程师等20多人,拥有“电感耦合等离子发射光谱(ICP)、红外光谱仪、SRV摩擦磨损试验机、流变仪、低温转矩测试仪”等各类润滑油脂评价设备140多台套。

公司重视对外技术合作,公司聘请了多位石油化工、添加剂、油品研发、油品评定、摩擦磨损等领域的专家,设立技术专家委员会。公司与国内多家院所、大学开展合作,其中,与中国科学院兰州化学物理研究所联合成立“高性能润滑油脂联合实验室”;与中国科学院刘维民院士联合成立了“bbv体育登录网址院士工作站”,该站2018年被评为国家级模范院士工作站。与世界多家知名添加剂公司保持紧密的合作关系,形成广阔的技术交流平台。多年来,取得了一批科研成果,形成了具有自主知识产权的研发成果,并及时进行科技成果转化,形成了具有较强盈利能力的高端产品。公司已拥有授权国家发明专利21项,牵头起草《复合磺酸钙基润滑脂》等5项国家标准,起草《润滑剂包装标识通则》等5项石化行业标准,起草《无水钙基润滑脂》等5项团体标准。

bbv体育登录网址公司拥有润滑油和润滑脂生产两套系统,拥有现代化润滑油、脂生产车间5,生产线24条,年润滑油生产能力6万吨,润滑脂生产能力3万吨。bbv体育登录网址公司重视质量管理基础工作,从原料采购、进厂、储运、工艺、分析评价、包装、出厂、外运等各个环节加强质量控制,实行标准化工序衔接。公司于2006年通过了ISO9001:2015质量管理体系、ISO14001:2015环境管理体系、ISO45001:2018职业健康安全管理体系三合一管理体系认证,公司于20135月通过了IATF169492016汽车质量管理体系认证,公司于2017年获得市长质量奖。生产能力和产品质量达到国内领先水平。

“海纳百川、天宝物华,创新实干、追求卓越”是bbv体育登录网址人的核心价值观。经过三十年的不懈努力,bbv体育登录网址公司的产品结构和技术储备及综合效益已位居全国同行业前列。从使用前的设备、工况条件的考察到与用户的技术交流;到提供用油方案的设计到量身定制产品;从润滑产品的使用到润滑效果的跟踪考察;到润滑效果和效益的评价到用户用油档案的整理和托管,bbv体育登录网址公司提供了一个系统、专业、标准、周到的服务,这已成为bbv体育登录网址核心竞争力之一。bbv体育登录网址人将不懈努力,以踏实实干的工作精神,以敢为人先的创新精神,以精益求精的工匠精神,为广大客户提供世界一流的产品及服务,我们热诚欢迎国内外客户来公司考察、参观及技术交流。


第二部分  报告正文

1、企业质量理念

公司本着“顾客至上、品质一流、追求卓越、持续改进”经营理念,以“成品放罐检验合格率≥96%、顾客满意率≥85%”为质量目标,严抓产品质量,以国家标准、技术协议、质量手册、程序文件等为依据,结合《绩效管理制度》、《各工序工艺操作标准》及《合理化建议》等辅助考核和激励手段,实行流程化质量管理,对产品原材料及生产全过程工序予以监控,不断完善产品质量,降低不合格率,在达到顾客满意的同时提升竞争力。

1)最高层领导者参与产品质量推介,了解客户需求;技术研发人员参与客户产品质量设计,掌握产品质量发展方向。

最高层领导者带领销售和技术开发团队直接走访下游客户,推介公司品牌产品;技术研发人员直接面对客户及其设计单位,了解客户产品质量偏好,分析客户产品工艺特点,帮助客户质量设计,将公司的质量植入客户心中。

   2)改变原有“产品交付仅依据质量标准”为“完全依据客户需求”组织生产,创新企业机构改革,全面协调产销研工作。

规规矩矩按质量标准生产产品,已经不能满足日益多样化、个性化的客户需求,公司改变了产销系统各自为政,被动参与产品研发的管理模式,定期召开产品质量分析会,负责技术质量管理,分析市场信息和客户需求,协调生产、研发、销售等内部资源。在客户需求日益多样化、个性化的市场环境中,公司以品种开发为重点,通过对产品进行差异化管理、提高产品档次和质量指标控制、及时开展产品认证等工作,公司品种结构得到及时调整,新产品比例逐年上升。

2、企业内部质量管理

2.1质量管理机构

公司质量管理工作由总经理亲自挂帅。总经理对本公司产品质量安全全面负责,组织制定企业质量发展战略、年度质量规划和质量安全保障措施;组织建立并运行先进的质量管理体系,实施质量攻关改进等群众性质量活动;组织实施质量成本管理,加强质量统计分析,开展质量教育培训,建设企业质量文化等。

公司技术部的主要职能为技术质量归口管理,负责产品质量设计、质量分析、质量技术应用、质量事故、质量督察、疑难质量投诉分析、内外部质量仲裁等工作。

质量部实施部长负责制,下设专业的质检员队伍,并会同各生产车间,负责从原辅料入厂、生产过程监控、产品出厂检验等全过程质量监测活动。公司建立了质量安全岗位责任制,明确单位主要负责人对质量负首要责任,质量主管人员对质量负直接责任。严格实施岗位质量规范和质量考核制度,实行质量安全一票否决,坚决杜绝缺陷产品出厂。

2.2质量管理体系

公司的质量管理体系、环境管理体系、职业健康安全管理体系分别保持GB/T 19001-2016GB/T 24001-2016GB/T 45001-2020,汽车产品质量管理体系保持IATF16949-2016标准的认证注册。

    公司为实现“中国冶金设备润滑第一品牌,成为中国润滑行业技术领跑者”的目标,积极探索、实践适应生产经营实际与特点的企业管理模式和运行机制,建立并实施以《质量管理体系要求》、《环境管理体系 要求及使用指南》、《职业健康安全管理体系 要求》等标准为基础的整合型管理体系,实现国际、国内通用管理规则与公司生产经营管理活动的紧密融合和协调统一。

2.3 质量管理方法

2.3.1 实施质量监管制度

2020公司继续深化重点产品质量保证一体化管理工作,有效推进多个重点关注产品质量保证一体化项目,产品实物质量进一步提升。通过一体化管理,风电系列产品各项指标进一步改善,成为国家风电润滑产品标准的起草单位之一。低噪音系列产品得到良好的市场推广与应用,逐渐实现规模化和批量生产。

    2.3.2 实施质量专项审核

    为加强现场质量管理,做好过程质量监控,每月由专人对两个生产车间进行质量专项审核。对质量保证监管工作进展情况、公司降低质量损失工作落实情况、质量管理制度及工艺纪律执行情况等进行了专项审核,审核后对发现的问题进行通报,组织相关单位及时整改封闭,实施持续改进。

2.3.3 实施卓越绩效管理

公司实施卓越绩效管理,以同行业的先进水平为标杆,找差距定措施,解决短板、瓶颈问题。通过收集国内外同行业产品工艺技术、产品结构和服务水平数据进行分析对比,及深入调查客户市场需求情况,公司切合客户需求开发出多款高端技术产品。随着冶金工业生产过程中连续自动化程度不断提高,生产效率及生产成本逐步优化,进口油国产化势在必行,公司在原有产品工艺技术的基础上,结合客户需求,通过自主研发设计,开发出具有国际先进水平的HRM复合磺酸盐高级润滑脂,用于钢厂连铸、连轧系统高温、多水、重负荷工作系统的润滑,效果非常好。HRM复合磺酸盐高级润滑脂产品获国家发明专利、辽宁省科学技术成果、鞍山市科学技术进步奖,该标准已经开始执行。

2.3.4 实施多渠道质量改进

公司通过多种方式改进出现的质量问题,生产周例会、新工艺评定、8D整改活动、员工合理化建议、吸收相关行业的先进技术,用于改进工艺、提升效率。比如为了提升产品质量和生产效率,公司引进加剂车、抽桶机,极大提高了生产效率和控制精度;组织生产中引入APQP(产品质量先期策划)、MSA(测量系统分析)、FMEA(失效模式与后果分析)、 SPC(统计过程控制)、PPAP(生产件批准程序)五大管理工具,采取先期预防,提高了生产数据统计的准确性和及时性,便于生产排产及问题原因查找;借助研发中心、产品检验实验室及月度质量分析会,提高润滑油脂一次合格率,满足顾客对交付时间、质量稳定、降低成本的需求。

3、企业质量诚信

3.1质量诚信管理

作为润滑产品制造服务企业,能够健康发展的前提必然是守法经营、诚实守信。公司产品之所以具有国内知名润滑品牌,良好的口碑,能够经得起时间的考验,也是由于我们一贯坚持诚信经营的理念。多年来,公司一直本着对社会、对消费者、对员工高度负责的理念进行生产经营。从公司高管到生产一线员工,始终强调以产品质量安全为先,视品种质量为企业生命,从原材料采购、生产过程控制、产品检验、售后服务等方面严格按照国家标准及相关法律法规执行,实现采购生产售后,全过程的跟踪监测及管理,最终为消费者提供了高性价比、安全可靠的产品,同时公司在报告期内无任何质量信用不良记录。

公司通过教育培训、月度质量分析会、OA系统、外部交流等形式向全员宣传公司重视质量、视质量为企业生命的诚信经营理念,并针对来公司调研或参观的各级领导和相关方,展示产品所用原材料、生产工艺流程、品种质量等信息,使来访者切身体会到公司产品的高质量特性。公司每年由销售及宣传部门开展展览类的品牌宣传,大力推介我公司产品,传播公司诚信经营的管理理念。

3.2质量文化建设

质量文化是企业文化的重要组成部分,是企业在质量方面追求的宗旨、观念和道德行为准则的综合体现。当前企业的核心竞争力已不仅是产品和服务,还在于优秀的企业文化。

公司在质量文化建设上,除了做好质量安全体系建设、增强自身技术实力、提高核心竞争力外,非常重视对员工的教育和培训,一方面加强技术培训,提高从业人员的技术素质,为提升产品质量打下坚实基础,另一方面还加强对从业人员法律法规知识及诚信意识的培训,公司广泛组织员工掌握产品质量法、标准化法、国内外产品标准规范、质量管理各项制度等,提高员工的整体质量法律意识和诚信意识,并在实际生产过程中严格贯彻落实相应的法律法规及标准规范要求。

序号

文件编号

     

1

Q/AHY G01.02-2020

质量/环境/职业健康安全/IATF16949管理手册

2

Q/AHY G02.01-2020

质量策划控制程序

3

Q/AHY G02.02-2020

合同评审控制程序

4

Q/AHY G02.03-2020

设计开发控制程序

5

Q/AHY G02.04-2020

生产和服务过程控制程序

6

Q/AHY G02.05-2020

顾客或外部供方财产控制程序

7

Q/AHY G02.06-2020

产品交付与售后服务控制程序

8

Q/AHY G02.07-2020

顾客反馈控制程序

9

Q/AHY G02.08-2020

人力资源控制程序

10

Q/AHY G02.09-2020

文件控制程序

11

Q/AHY G02.10-2020

记录控制程序

12

Q/AHY G02.11-2020

协商交流与沟通控制程序

13

Q/AHY G02.12-2020

设施设备控制程序

14

Q/AHY G02.13-2020

采购控制程序

15

Q/AHY G02.14-2020

供方控制程序

16

Q/AHY G02.15-2020

产品防护和标识控制程序

17

Q/AHY G02.16-2020

监视与测量资源控制程序

18

Q/AHY G02.17-2020

不合格输出控制程序

19

Q/AHY G02.18-2020

经营计划和管理方案控制程序

20

Q/AHY G02.19-2020

业务计划控制程序

21

Q/AHY G02.20-2020

产品和服务放行控制程序

22

Q/AHY G02.21-2020

质量成本控制程序

23

Q/AHY G02.22-2020

内部审核控制程序

24

Q/AHY G02.23-2020

管理评审控制程序

25

Q/AHY G02.24-2020

数据分析与统计技术应用控制程序

26

Q/AHY G02.25-2020

纠正与预防措施控制程序

27

Q/AHY G02.26-2020

持续改进控制程序

28

Q/AHY G02.27-2020

顾客满意度测量程序

29

Q/AHY G02.28-2020

相关方需求和期望控制程序

30

Q/AHY G02.29-2020

风险和机遇控制程序

31

Q/AHY G02.30-2020

法律法规管理和合规性评价控制程序

32

Q/AHY G02.31-2020

应急准备和响应控制程序

33

Q/AHY G02.32-2020

绩效监视和测量控制程序

34

Q/AHY G02.33-2020

环境和职业健康安全运行控制程序

 

4、企业质量基础

4.1 企业生产行政许可

bbv体育登录网址从事润滑油脂生产经营,我们严格按照相关法律法规要求,并进行定期复审各种证件,保持证书的有效性,确保生产经营合法合规。

4.2企业技术水平

bbv体育登录网址公司现为国家级高新技术企业,公司研发中心为省级企业技术中心。公司自建厂之日起就立足“以科技为立企之本,以科技为兴企之源”的管理理念,注重人才的引进和自我培养,不断加大科研设备的投入。公司的技术中心于2006年被评为辽宁省省级技术研发中心,公司在2018被认定为省级高新技术企业。bbv体育登录网址拥有一支精干高效的研发团队,其中从事润滑行业三十年以上的资深专家8人,研究开发人员 近20人,享受国务院津贴的教授级高工2人,高级工程师7人,博士研究生导师2名,硕士研究生导师1名。公司设有专家委员会,有多位在全国润滑行业内有影响的专家,他们承担公司的重大科研课题,同时指导和培养公司的青年技术人员。公司技术中心具备承担润滑行业科技研发重大项目的软硬件条件,能够满足公司未来发展的需要,已开发出一系列高温、高速、节能、环保、长寿命、高性能的产品,并成功替代了国际著名品牌的润滑油脂产品30余项,在同行业中有较大的影响力。《HFDU环保型阻燃液压油》、《大型破碎机专用脂》等18项成果被确认为辽宁省科学技术研究成果,其中13项成果还分别获得鞍山市科技进步一、二、三等奖。同时,公司已有20项成果申报了国家发明专利。

积极采取“引进、联合、自主研发相结合”的科研思路,公司与澳门新莆京4996app官网院兰州物化研究所、北京石油科学院、武汉材料保护研究所、中国人民解放军后勤工程学院、东北大学、大连理工大学、辽宁科技大学等科研机构及专业院校保持常年合作关系,而且公司在20155月建立了院士工作站,大幅度的提高了我公司的技术研发水平及能力;与国际顶级添加剂公司如路博润(Lubrizol)、亚福顿(AFTON)、润英联(Infineum)、莱茵化学(RheinChemie)、巴斯夫(BASF)等公司保持长期技术交流与合作。

公司以品种齐全、技术先进、协作攻关解决润滑难题、快速周到的服务为特色,现已成为30多家钢铁企业及大唐、冀东水泥、一汽集团、华晨金杯等用户,高档油脂的主要供应商,同时产品出口到美国、加拿大、印尼、越南、巴基斯坦等国家。多年实践证明,“bbv体育登录网址”声誉卓著,其中30多种优质产品填补了国内空白,多种产品取得国家发明专利,超越并成功取代进口知名同类产品,创造了良好的经济和社会效益。

技术诀窍与专利的形成:通过研究实际工况、结合润滑理论与润滑经验,在高温、重载、抗水、长寿命等特性方面,在相关配方与生产工艺方面形成了专有的技术诀窍。专有的技术诀窍在生产与应用方面得到了广泛验证,为保护公司专有技术申请了国家发明专利,现有授权的发明专利20项。具体如下:



 
同时bbv体育登录网址还具有使命感和责任感,为打破进口产品的垄断,为提高和促进中国润滑油行业发展,积极申请制定润滑油脂国家标准,对中国润滑油行业发展做出了应有的贡献。由公司牵头制定和参与制定的国家标准有五项,分别是《复合磺酸钙基润滑脂》、《风力发电机组轴承润滑脂》、《风力发电机组齿轮油》、《风力发电机组液压油》、《风力发电机组开式齿轮润滑脂》。


 4.3 企业计量水平

公司建有完善的计量检测体系,拥有先进的计量检测设备仪器133台,检测手段齐全,专业性强,技术力量雄厚,在同行业属先进水平,且计量设备每年均要送相关部门进行检测。保证了检验数据的准确性。

同时,公司生产过程还建立了“润滑油脂生产操作系统”,润滑脂生产线15条,润滑油生产线8条,合成基础油生产线2条,附属设备200余台。设备配备率达到了100%、计量率100%,准确率100%,为国内润滑油脂生产企业最好水平。

4.4 企业认证和创优

    bbv体育登录网址人弘扬开拓创新意识,采用新技术、开发新产品,通过不断更新和实现企业的目标,使公司绩效得到持续改进,不断做大、做强,以持续满足顾客、社会和员工不断提高的需求和期望。公司领导高度重视创新管理,积极推行技术创新、管理创新和产品创新。

公司以品种齐全、技术先进、协作攻关解决润滑难题、快速周到的服务为特色,现已成为30多家钢铁企业及大唐电力、冀东水泥、一汽集团、华晨金杯等用户高档油脂的主要供应商,同时产品出口到美国、加拿大、印尼、越南、巴基斯坦等国家。多年实践证明,“bbv体育登录网址”声誉卓著,其中30多种优质产品填补了国内空白,多种产品取得国家发明专利,超越并成功取代进口知名同类产品,创造了良好的经济和社会效益。

4.5 产品质量安全

公司领导非常重视产品的质量安全,在各个环节进行质量控制,以确保产品的质量和安全,公司全面实行ISO90012015质量体系认证、IATF16949体系认证,建立了完善的质量管理体系及产品检验体系,并根据产品质量控制需要,在原材料采购、生产、销售等各环节均建立了质量控制标准,严格按照标准要求实施质量控制。

 

5、产品质量责任

5.1产品质量承诺

公司主动遵守相关法律法规及标准规定中的质量要求,确保产品完全依法依标生产。公司质量主管部门严格执行监督审核制度,按照产品质量法及公司有关规定,实行以质量专项审核为主的监督检查制度,配备了公司专职质量督查人员,近年来不断加大质量督查工作力度,致力于查处各类质量不合格问题和产品质量安全没有保障的各类问题,对督查发现的问题及时进行通报并组织整改,杜绝不合格品出厂,实现以优质的产品、真诚的售后服务回报广大客户对公司产品的信任。

5.2产品召回情况

公司建立企业内部重要质量信息逐级上报制度,建立起科学规范的《顾客反馈控制程序》,同时健全产品质量追溯体系,切实履行质量担保责任及不合格产品召回、赔偿等法定义务,通过与客户友好协商实现依照合同协议或依法承担质量损害赔偿责任,最终实现了客户对公司产品及服务的满意。公司各级售后服务和质量技术管理人员,还以客户抱怨投诉及问题处理为契机,深入分析研究问题,持续改进提高产品实物质量,不断增强公司产品质量安全水平,不断强化质量安全责任意识,促进质量改进行动的实施。

5.3 产品三包责任

公司承诺,如果公司产品出现质量问题,经过公司与有关部门共同调查后证实确实是公司责任时,我公司将严格按照《产品质量法》、《消费者权益保护法》等相关法律法规执行,并在法律框架内按照消费者的意愿,对公司的产品实行包退、包换,最终实现消费者的完全满意。

5.4 质量奖励

近年来,公司技术中心具备承担润滑行业科技研发重大项目的软硬件条件,能够满足公司未来发展的需要,已开发出一系列高温、高速、节能、环保、长寿命、高性能的产品,并成功替代了国际著名品牌的润滑油脂产品30余项,在同行业中有较大的影响力。《HFDU环保型阻燃液压油》、《大型破碎机专用脂》等18项成果被确认为辽宁省科学技术研究成果,其中13项成果还分别获得鞍山市科技进步一、二、三等奖。同时,公司已有20项成果取得了国家发明专利。2017年bbv体育登录网址牌润滑油获得辽宁省名牌产品称号。

6、质量风险管理

6.1 质量风险监测

企业的经营中,风险随时可能出现,唯有强化风险意识,危机意识,经营者才能在市场的浪潮中让企业化险为夷。因此公司构建了相对完整的风险意识管理机制,采用平衡积分卡理论,通过对危害风险和关键控制点、环境因素、危险源的识别和更新,不断加强公司的风险防范意识。通过完善企业内部控制体系,严格运行ISO9001ISO14001ISO45001IATF16949管理管理体系,通过日常的控制和应急处置降低经营风险,其中生产安全、知识产权侵权是公司最为关注的风险。

产品、服务和运营的风险控制见图表

类型

风险

预防流程/措施

质量

产品投诉

《质量异议管理应急预案》

法律

外界知识产权侵权

《法律危机管理应急预案》

财务

资金周转

《财务管理应急预案》

市场

同行业恶意竞争

《销售危机管理应急预案》

安全

工伤

《公司安全管理紧急预案》

公司建立重要风险监控预警机制。针对评估出重要风险,组织各职能部门和相关单位认真分析风险关键成因,共设置监控指标及预警值,全面监控风险变化情况,及时传递预警信息,动态调整风险管理策略和风险管理解决方案,确保质量风险可控在控。针对评估出的一般风险,要求各部门自行做好风险监控工作,当风险达到预警值,及时发出风险预警,从而有效防范各类风险。公司采用风险辨识分析与评价表,识别潜在质量安全风险信息。


6.2 应急管理

公司将应急体系建设作为质量、环境、安全管理工作的一项重要内容,按照“事后处理不如事中控制,事中控制不如事前预防”的设计理念,确立了“顾客至上、品质一流、污染预防、安全健康”的管理工作工作方针,确保在灾害或紧急情况下,工作系统仍能安全稳定运行。公司建立了自己的应急体系,并纳入日常生产、监督、检查的范畴,并持续优化,保证工作系统安全稳定运行,构建了由应急管理架构、应急预案和应急演练三部组成的应急体系。公司组织制订生产、质量及安全事故、突发性环境污染事故等多项应急预案和相关重要风险应对预案,提高了风险处置应变能力。

公司加强风险管理信息系统建设,构建质量安全的信息化平台,解决人工运行风险管理工作流程的低效问题,通过信息化手段实现风险管理语言和活动的规范化、标准化、及可追溯性。不断提升风险管理信息系统与其他业务管理信息系统的集成度,提高风险管理信息在公司各职能部门间的信息集成与共享,解决风险管理的信息不对称问题。

6.3 质量投诉处理

为了能及时接收和处理客户投诉,公司制订了《顾客反馈控制程序》建立完善的售后服务管理机制,达到客户投诉畅通、售后服务及时的一整套管理体系。

公司对于客户的投诉,由销售人员会同技术质量部联合处理,在对投诉的问题进行调查分析后,一方面分析研究制订对客户的解决方案,包括制订整改方案、赔偿方案等,并经客户确认方案后组织实施,直至客户满意。另一方面将上报的问题进行分类,定期组织公司内部对售后问题的分析,组织技术、生产等各部门针对客户反馈的信息进行集中讨论,查明问题原因,进行改进,重要投诉甚至会影响到产品的改进及工艺的创新。公司顾客投诉渠道及处理要求见下表


7、企业社会责任

企业社会责任感,就是知道自己在做什么,以及这样做的意义。一个团队的存在,并不仅仅是为了自身的生存。如果仅仅能够养活自己,那么这个团队的存在对社会就没有任何意义。企业的社会责任是由许多方面组成,首先是公共责任,立足有效率的向市场提供优质合格的产品。其次是道德责任,企业必须依法经营、诚实守信、照章纳税,最后是慈善责任,企业关心公益事业,参与扶贫帮困,助学,解决社会就业等等,对于国家富强、民族振新和建设社会主义和谐社会将起着重大的促进作用,公司本着“顾客至上、品质一流、污染预防、安全健康、追求卓越、持续改进”的理念,认真履行公共责任、承担公民义务、恪守道德规范,每个年度都发布规范的企业社会责任报告。

7.1发展共赢

7.1.1 夯实安全生产基础,保障企业安全发展

公司始终将安全管理工作作为一项重要内容,按照“事后处理不如事中控制,事中控制不如事前预防”的设计理念,确立了“污染预防、安全健康”的安全管理工作工作方针,确保在灾害或紧急情况下,工作系统仍能安全稳定运行。公司建立了自己的应急体系,以全面推行安全生产标准化达标晋级为主线,以夯实班组、岗位达标为抓手,以安全管理绩效评价、隐患排查治理、防控安全风险、强化监督检查为手段,夯实安全生产基础工作,保障企业安全发展。

公司持续加大安全生产投入,提高本质化安全条件,投入资金整治安全隐患。全面推进安全生产标准化达标晋级,公司在2013年接受了鞍山市安全生产监督管理局对我公司进行的安全生产标准化审核,并顺利通过。2017年获得鞍山市“安全生产示范企业”的荣誉称号。2018年获得鞍山市“安全生产标准化三级企业”荣誉称号。

7.1.2 建立顾客利益保护体系

公司与客户建立良好的合作关系,公司倡导积极主动为客户提供深度服务的理念。由于公司国内外的客户多达数百家,为便于服务管理能做到及时处理的需要,我们做到每个客户都有指定的业务经理负责制,为了更好的建立和拓展客户关系,以赢得和保留客户,公司对不同的客户细分采用不同的关系管理方法,具体见下图表


公司以提高产品实物质量为目标,不断创新顾客服务模式,建立以顾客为导向的“卓越服务”体系和顾客利益保护体系。同时公司为顾客建立严格的保密制度,按照“业务谁主管、保密谁负责”的原则,严格遵守保密制度。通过采取限制顾客管理权限、禁止将销售管理系统接入互联网等措施,有效保护了顾客信息,近年来未发生顾客保密信息泄漏事项。

7.2关爱员工

7.2.1 严格制度规定,保障员工合法权益

公司严格遵守执行《劳动法》、《劳动合同法》等法律法规,切实保护员工各方面合法权益,与建立劳动关系的员工100%签订劳动合同。公司严格执行员工休假制度,依法为全体员工办理了基本养老保险、基本医疗保险、失业保险、工伤保险及住房公积金。

7.2.2 加强职业健康管理,杜绝职业健康危害

公司制定职业健康目标指标计划,纳入职业健康安全目标管理。公司每年对粉尘、毒物、噪声等进行职业病危害因素检测,检测结果通过各种方式向岗位职工公布。同时,对接触粉尘、接触噪声、接触毒物、接触高温、接触射线和从事特殊作业人员进行职业健康体检,体检率达100%

7.2.3 构建和谐劳动关系,提高员工满意度

全面开展创建劳动关系和谐企业活动,着力推动构建和谐劳动关系各项工作的落实,建立健全利益协调机制、诉求表达机制、矛盾调处机制和权益保障机制。加强了部门及职工间的沟通,努力推动企业建立正常的、稳定的、科学的收入机制和分配调节机制,确保职工特别是一线职工收入与企业效益联动;公司坚持以职工代表大会为基本形式的民主管理制度,定期召开职工代表大会。

公司工会组织走访慰问困难职工,向困难职工发放救济金,发放慰问品。为加强职工文化阵地建设,先后组织开展职工拔河、篮球、羽毛球、跳绳、乒乓球和长跑等多项文体活动。员工综合满意度不断提升,各维度满意度不同程度提高。

7.3关注环境、安全

7.3.1 积极推进公司安全环保工作

安全环保是公司行稳致远的“基石”,是企业最大的效益。在生存发展的关键时期,公司上下重拳出击,压紧压实各层级责任,在安全环保上下苦功、出狠力,全面推动公司安全环保工作迈上新台阶。2020年bbv体育登录网址公司开展危险源和环境因素的识别,识别重要危险源和重要环境因素,制定相应措施,如对大气、水处理设施设备进行定期维护保养,专人负责确保运行有效,避免了安全环保事故的发生。同时公司按排污许可证的策划要求,定期开展大气、污水的监测,确保达标排放。

7.3.2 全面提高水资源利用效率,开展清洁能源利用

公司通过技术攻关、工艺改进、考核等方式降低新水使用量,循环利用水资源,废水全部实现达标排放。公司大力研制开发了HFDU环保型阻燃液压油、环保润滑剂等清洁能源产品,不断拓展“清洁、绿色、低碳”的发展内涵,努力发展低碳经济。

7.3.3 开展节能减排,实现绿色发展

公司坚持全面经营能源理念,推进管理创新、技术创新,持续改进能源管理工作,不断提高能源管理水平。细化能源消耗指标管控,充分利用能源价格杠杆的有效调节作用,通过动态监控调整,促进各类能源实物消耗的持续降低。公司大力开展减排技术研发,不断进行产品工艺改进,降低能耗,实现了减排技术的新突破。同时通过开展“合理化建议”鼓励全体职工积极参与节能减排的管理中,每年都能提出多项节能减排的合理化建议,促进合理用能、有效用能,节约能源。公司的电煤等能耗指标有了明显下降。

7.3.4 推进循环经济和清洁生产,实现可持续发展

公司是生产润滑油、脂的专业制造商,国家级高新技术企业,在生产使用过程中对社会带来的环境影响几乎为零。公司投入专项资金实施环境保护、节能降耗和资源综合利用项目,节能降耗、资源利用力度不断加强。为防微杜渐,公司仍然认真贯彻执行国家《环境保护法》、《水污染防治法》、《安全生产法》、《消防法》等相关法律法规,确立环保工作目标,通过实施对安全和环境的危害辨识、风险评价,落实环境因素识别与评价控制程序、环境运行控制程序、环境监测与测量控制程序、危险源辨识与风险评价控制程序,职业健康安全管理方案控制程序、运行控制程序、监视和测量控制程序等,实现环保目标。

公司在产品、服务、运营方面对当前和未来的环境保护、能源消耗、资源综合利用、安全生产、产品安全、公共卫生方面的隐忧高度关注,已经采取持续改进措施,尽可能节省材料成本,杜绝环境污染现象的发生

7.4回报社会

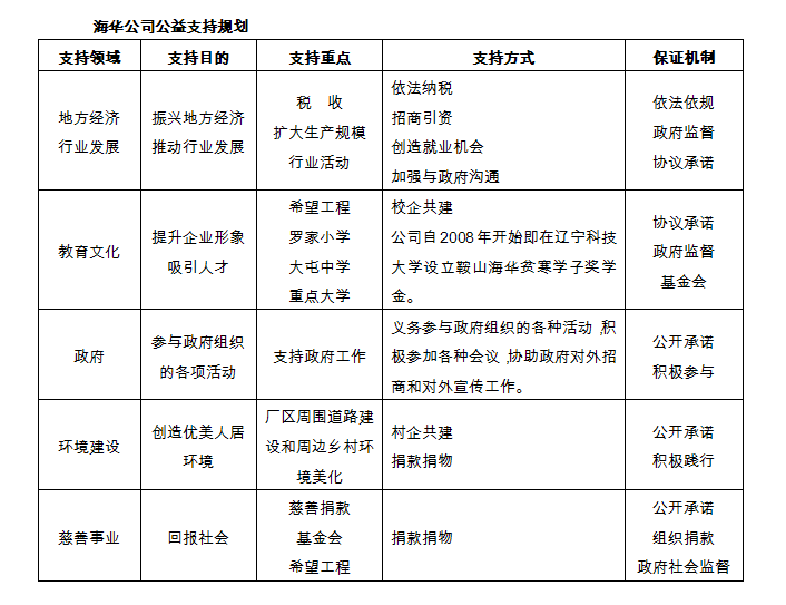
公司是我市产值超亿元的重点企业之一,是东北地区润滑油脂生产龙头企业。从企业发展之初,高层领导就认识到企业的生存发展需要有一个和谐的社会环境、公共安全的人居环境。为此,公司确立了“打造百年bbv体育登录网址,振兴地方经济,回报社会公众”的公益事业目标,依据公司的发展方向和战略重点,制订了bbv体育登录网址公司公益支持规划(见表),确定地方经济和行业发展、教育文化、政府、环境建设、慈善事业等五个方面作为公益事业重点支持方向。

 

   

公司以 “创造润滑精品,让世界减少摩擦”为企业使命, 以“海纳百创,天宝物华、创新实干、追求卓越”为企业核心价值观,积极落实公司“顾客至上、品质一流、追求卓越、持续改进”质量管理要求,以工作质量的不断提升来保证产品质量和服务质量,推进公司质量管理水平的不断提高,推动公司实现向更加注重质量效益的发展方式转变

质量管理是企业的软实力,信用是企业的根本,也是制约企业发展的关键因素之一,没有一劳永逸的质量,只有持续改进的质量管理,良好的信用需要卓越的质量支撑,需要优秀的服务维系,未来公司将以强烈的责任感和高度的使命感来扎实推进质量管理,稳固维系企业信用。以卓越的产品质量占领市场,以良好的信誉留住客户,推进质量管理体系的持续改进和高效运行,全面强化全员维护名牌形象、打造产品精品的质量意识,将“质量就是生命”、“信用就是根本”的工作理念内化于心,外化于行,不断提高工作责任心和管控力度,为广大客户提供优质产品和服务,坚决履行企业的质量主体责任,以质量为基、信用为本,向质量要效益、促发展,真正达到诚信经营、不断超越。

copyright©2010 bbv体育登录网址 版权所有 @2022 版权所有-1
地址:镇江市丹徒区新城宝龙城市广场2号709室
联系电话:0511-88908313、3545450、3545886 传真:0511-88908313 
邮编:114229 邮箱:suztjk@suztjk.com

XML 地图